欢迎光临
我们一直在努力

2021护照恢复办理最新消息

截至2021年4月,包括甘肃省出入境在内的各地出入境办理护照,都不再只需身份证那么简单了,而是强制要求用人单位提供很多的证明材料,提高了申请的门槛!

据国家移民管理局发布的消息,中国已关停46个陆地口岸、66条边民通道,暂缓办理护照。

2021护照恢复办理最新消息(图1)

2021护照恢复办理最新消息(图2)

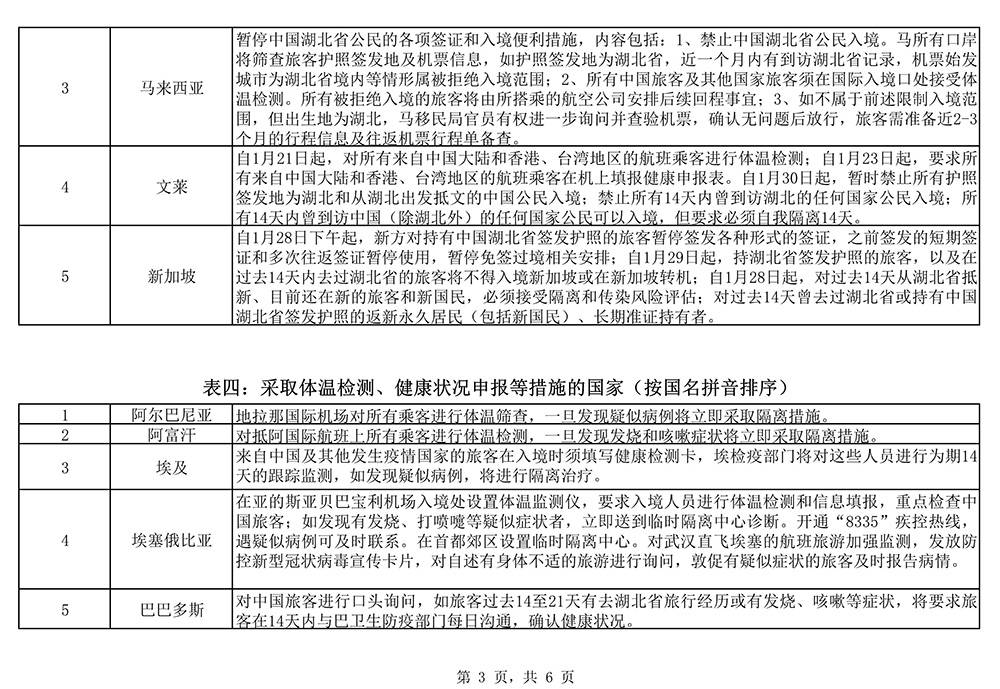
2021护照恢复办理最新消息(图3)

2021护照恢复办理最新消息(图4)

2021护照恢复办理最新消息(图5)

2021护照恢复办理最新消息(图6)


请涵涵君喝水

打赏次数

未经允许不得转载:涵涵君的小站 » 2021护照恢复办理最新消息
分享到: 更多 (0)

涵涵君的小站 企业差旅月结 机票 签证 旅游 酒店都可以搞定

联系我们